
국내 연구진이 난치성 만성 피부질환인 건선 재발을 막을 수 있는 새로운 치료 단서를 찾아냈다. 단순한 염증 억제를 넘어 면역세포 에너지 대사를 정상화해 질병의 근본 원인을 차단하는 기전이 핵심이다.
조미라 가톨릭대학교 의과대학 병리학교실 교수와 방철환 서울성모병원 피부과 교수 연구팀은 탄소 기반 나노물질을 활용해 건선 재발 핵심인 ‘CD8 조직상주기억 T세포(CD8 TRM)’의 이상 증식을 억제하는데 성공했다고 23일 밝혔다.
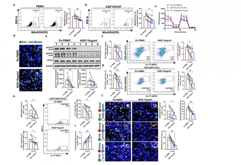
건선은 피부 발진과 각질을 동반하는 자가면역질환으로 증상이 호전된 후에도 피부 조직 내 CD8 TRM 세포가 남아 지속적으로 염증 유발 단백질인 ‘IL-17’을 분비해 재발이 반복된다.
연구팀은 이 면역세포가 과도하게 활성화되는 원인으로 세포 내 에너지 생성 기관인 ‘미토콘드리아’ 기능 이상에 주목했다. 건선 환자 CD8 TRM 세포는 미토콘드리아 산소 소비 능력(OCR)이 저하되고 활성산소(ROS)가 급증해 있었다.
이러한 대사 이상은 ‘STAT3’ 신호 단백질을 과활성화시켜 최종적으로 IL-17 분비를 촉진하는 이른바 ‘미토콘드리아-STAT3-IL-17 축’의 악순환을 유발하는 것으로 나타났다.

그 결과, 나노그래핀옥사이드가 처리된 면역세포는 활성산소가 감소하고 미토콘드리아 기능이 정상 수준으로 회복됐다. 또 인산화 STAT3가 줄어 IL-17 분비 세포 수 역시 유의미하게 감소했다.
동물모델과 실제 환자 세포를 활용한 실험에서도 치료 효과가 입증됐다. 건선 유도 마우스에 나노그래핀옥사이드를 투여하자 염증 관련 세포가 현저히 줄고 피부 병변 지표(PASI 점수)가 뚜렷하게 개선됐다.
실제 건선 환자 혈액에서 분리한 면역세포(PBMC)에서도 미토콘드리아 기능이 정상 수준으로 회복되고 IL-17을 분비하는 면역세포 비율이 줄어드는 등 동일한 효과가 확인됐다.
조미라 교수는 “이번 연구는 건선 재발을 일으키는 CD8 TRM세포 대사 이상을 미토콘드리아 단계에서 조절할 수 있음을 확인한 것”이라며 “단순히 염증을 억제하는 것이 아닌 질병을 반복시키는 근본 신호를 차단하는 새로운 치료 전략이 될 것”이라고 설명했다.
방철환 교수는 “기존 치료제 중 일부는 JAK-STAT 신호를 억제하지만 장기 사용 시 효과 감소나 내성 문제가 보고되고 있다”며 “이번 연구는 면역세포 에너지 대사 자체를 조절함으로써 새로운 접근 가능성을 제시했다는 점에서 차별성을 가진다”고 밝혔다.
한편, 이번 연구 결과는 나노기술 기반 면역연구분야 국제학술지 ‘저널 오브 나노바이오테크놀로지(Journal of Nanobiotechnology, Impact Factor 12.6)’에 게재됐다.
???
. .
‘CD8 T(CD8 TRM)’ 23 .
CD8 TRM ‘IL-17’ .
'' . CD8 TRM (OCR) (ROS) .
‘STAT3’ IL-17 ‘-STAT3-IL-17 ’ .

, . STAT3 IL-17 .
. (PASI ) .
(PBMC) IL-17 .
“ CD8 TRM ” “ ” .
“ JAK-STAT ” “ ” .
, ‘ (Journal of Nanobiotechnology, Impact Factor 12.6)’ .