
국내 산학연 공동 연구팀이 대사이상지방간질환(MASLD)의 동물 모델 개발에 성공했다.
19일 한국과학기술원(KAIST) 의과학대학원 김하일 교수, 연세의대 박준용 교수 연구팀은 “한미약품 R&D센터와 공동 연구에서 사람 대사이상지방간질환 모사 동물모델을 개발했다”고 밝혔다.
대사이상지방간질환(MASLD)은 대사증후군 위험인자 5가지(과체중 또는 복부비만·혈당 장애·고혈압·높은 중성지방·낮은 HDL 콜레스테롤) 중 한 가지 이상에 해당하는 지방간을 뜻한다.
이는 지방간으로 시작해 지방간염, 간(肝) 섬유화(간 일부가 굳는 현상), 간경화, 간암까지 만성질환으로 이어질 수 있어 발병 초기 치료하는 것이 중요하다.
전 세계 성인 인구 5%가 지방간염을 앓고 있으며 대사이상지방간질환 유병률은 20∼30%에 달할 정도로 높지만, 현재까지 제품화된 치료제는 없는 것으로 알려졌다.
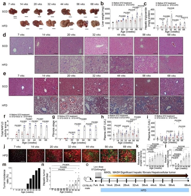
동물모델 개발에 성공한 연구팀은 혈당을 낮추는 췌장 내 베타세포의 기능이 부족한 아시아인에서 당뇨, 비만을 동반한 대사이상지방간질환 유병률이 높다는 점에 주목했다.
베타세포를 파괴해 당뇨병을 유발한 실험 쥐에 고지방 식이를 유도, 당뇨와 비만을 동반한 대사이상지방간질환 동물모델을 만들었다.
실험 쥐는 1년에 걸쳐 지방간, 지방간염, 간 섬유화, 간암 질환이 점진적으로 나타났다. 유전체 분석 결과 비만과 제2형 당뇨병을 동반한 대사이상지방간질환 환자의 간과 매우 유사했다.
간암의 경우 대사이상지방간질환자에서 발생하는 간암과 조직학적·분자생물학적 유사성이 높았다.
연구팀은 실험 쥐에 최근 주목받고 있는 식욕 억제 호르몬 GLP-1 계열 비만치료제를 투여한 결과, 지방간 및 간염과 간 섬유화 진행을 억제하는 효과도 확인했다.
간암 발생까지도 억제하는 모습을 확인, GLP-1 유사체 활용 방안도 제시한 것이다.
대사이상지방간질환은 미국 FDA 승인을 받은 실험 신약 ‘레스메티롬’도 치료 환자 70% 이상이 효과를 보지 못했다. 때문에 인체 질환 모사가 가능한 적절한 모델이 필요했다.
결과적으로 기존 동물모델로는 당뇨와 비만이 간경화와 간암을 유발하는 기전을 밝히는 데 어려움이 있었는데, 국내 연구팀이 이를 극복할 가능성을 만들어낸 셈이다. 이번 연구가 상당히 의미가 있는 성과라는 평가가 나오는 이유다.
국내 업체 중에는 한미약품, 동아에스티 등이 관련 질환 치료제 개발에 속도를 내고 있다.
한미약품은 ‘에포시페그트루타이드’를 대사이상관련지방간염 치료제로 개발 중이다. 에포시페그트루타이드는 GLP-1 수용체·글루카곤 수용체·GIP 수용체 3가지를 모두 활성화하는 삼중 작용제다.
한미약품은 다중 약리학적 효과를 토대로 이들 환자의 지방간과 간 염증, 간 섬유화 등 복합 증상을 효과적으로 개선할 수 있을 것으로 기대하고 있다.
현재 에포시페그트루타이드의 치료 유효성, 안전성, 내약성 등 확인을 위한 후기 임상 2상을 미국과 국내에서 진행하고 있다.
김하일 카이스트 교수는 “대사이상지방간질환 동물모델은 당뇨, 비만 등 대사질환을 제대로 반영하지 못하는 문제가 있었다”며 “이번 마우스모델을 신약 개발을 위한 전임상 모델로 유용하게 활용할 수 있을 것”이라고 말했다.
(MASLD) .
19 (KAIST) , “ R&D ” .
(MASLD) 5( HDL ) .
, () ( ), , .
5% 2030% , .
, .
, .
1 , , , . 2 .
.
GLP-1 , .
, GLP-1 .
FDA '' 70% . .
, . .
, .
. GLP-1 GIP 3 .
, .
, , 2 .
, .